A Strategy and Wardley Mapping Primer
You should know the basic elements of Wardley Mapping for strategy.

The Waves of Research Practice
Research rides three waves of technology: one receding, one rising, one forming in the distance.

The Fundamental Research Question
Product teams must answer one question about their users: “what are they doing right now?”

Unbundling User Research
As user research is rebuilt into product practices, all its parts — not just the interviewing — must eventually be re-integrated.

Where UX Research Is Working
As research evolves, the practice will hook into the organization in new ways.

Continuous Discovery vs. Research Projects
An emerging paradigm, in opposition to project-based research, equips product teams to make informed decisions in short cycles.

The Structure of User Experience
A model of how “UX” works, and the critical forces that drive the team’s product development.

Growing Research in Product Organizations
The great mistake in building a research program is to focus on research itself. We must root our work into its larger context.

User Models for Product Work
Each scale of organizational activity implies a different sets of models that drive product delivery and strategy work.

A Spectrum of Perspectives: Design, Product, and Business
To align with product, research must recognize and balance design and business perspectives.

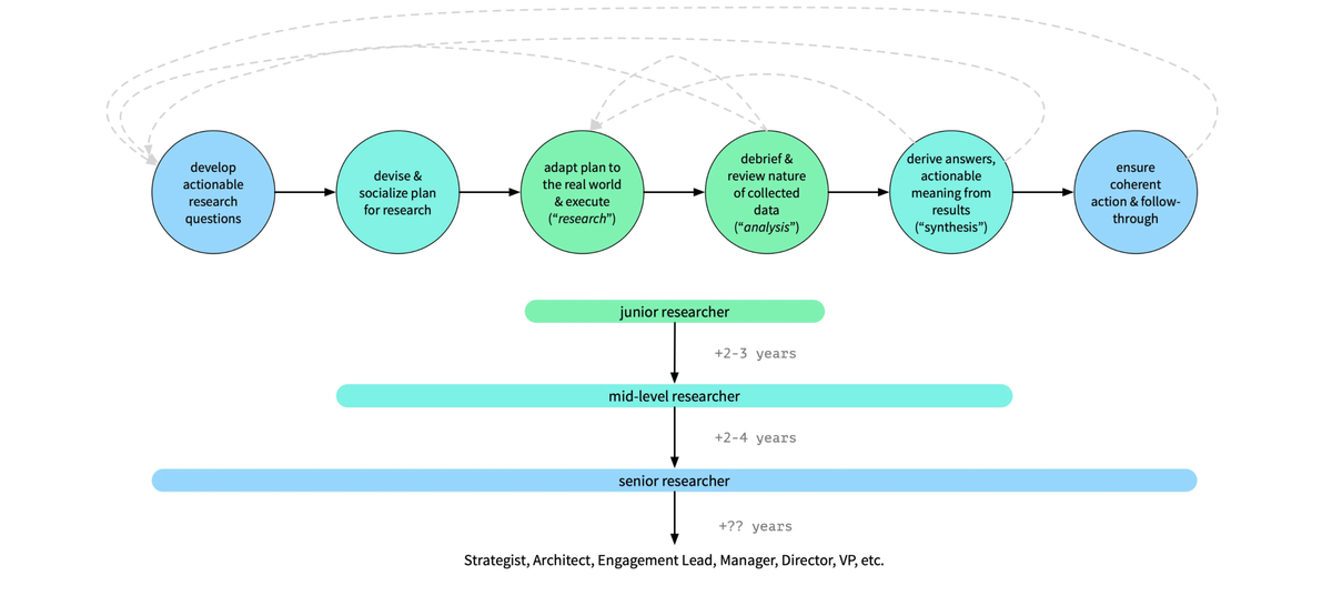
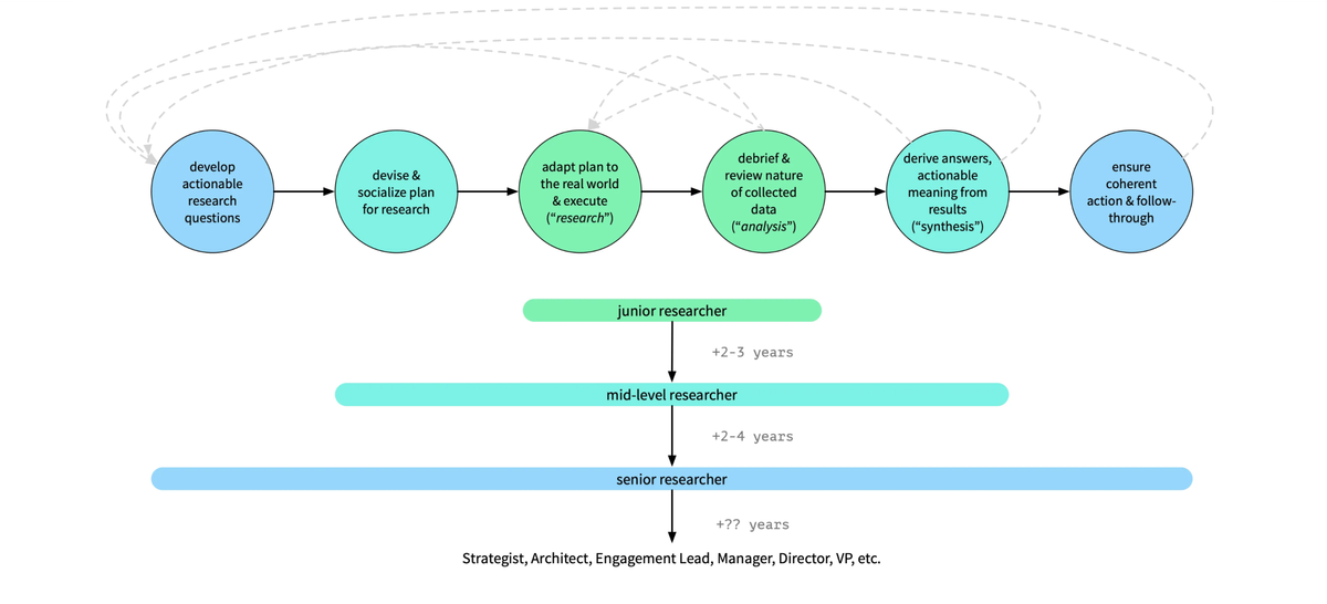
The Researcher’s Journey: leveling up as a user researcher
Researcher growth: process mastery, technical competence, and organizational influence.











